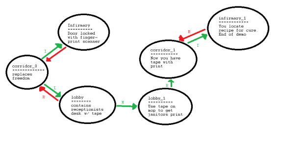
For an eleven minute video, very little happened today. He dropped the bombshell that (gasp!) he expects us to make more story so that our game doesn’t consist of literally a single puzzle. To that effect I have mapped out one more problem for our intrepid Traveller to solve before he may find the cure:

The rest of the video was streamlining the code, which I mostly did before the video even happened. He taught some tricks for testing your code, but I knew them well after Oedipus in my Inventory and Electra City.
Looks like tomorrow’s assignment is to make said flowchart into content. I can handle that, not even turning over a new leaf. All his video does is the same,. we can watch him put his code together. In that case Im going to bed early, maybe I can wake up and get said video done before work and enjoy the night.